繁体
本站
站群
网站首页
网站首页
机构概况
政务服务
政府信息公开
办事指南
互动交流
您当前的位置:
首页
>
办事指南
>
业务指南
>
公积金支取
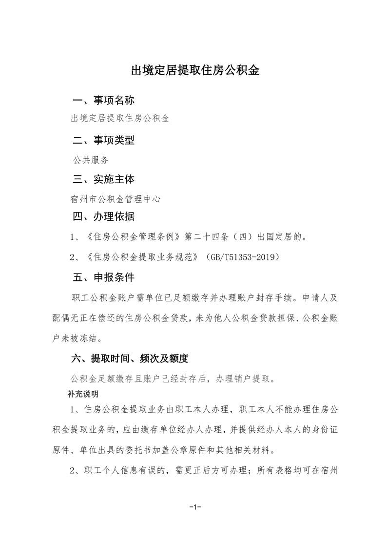
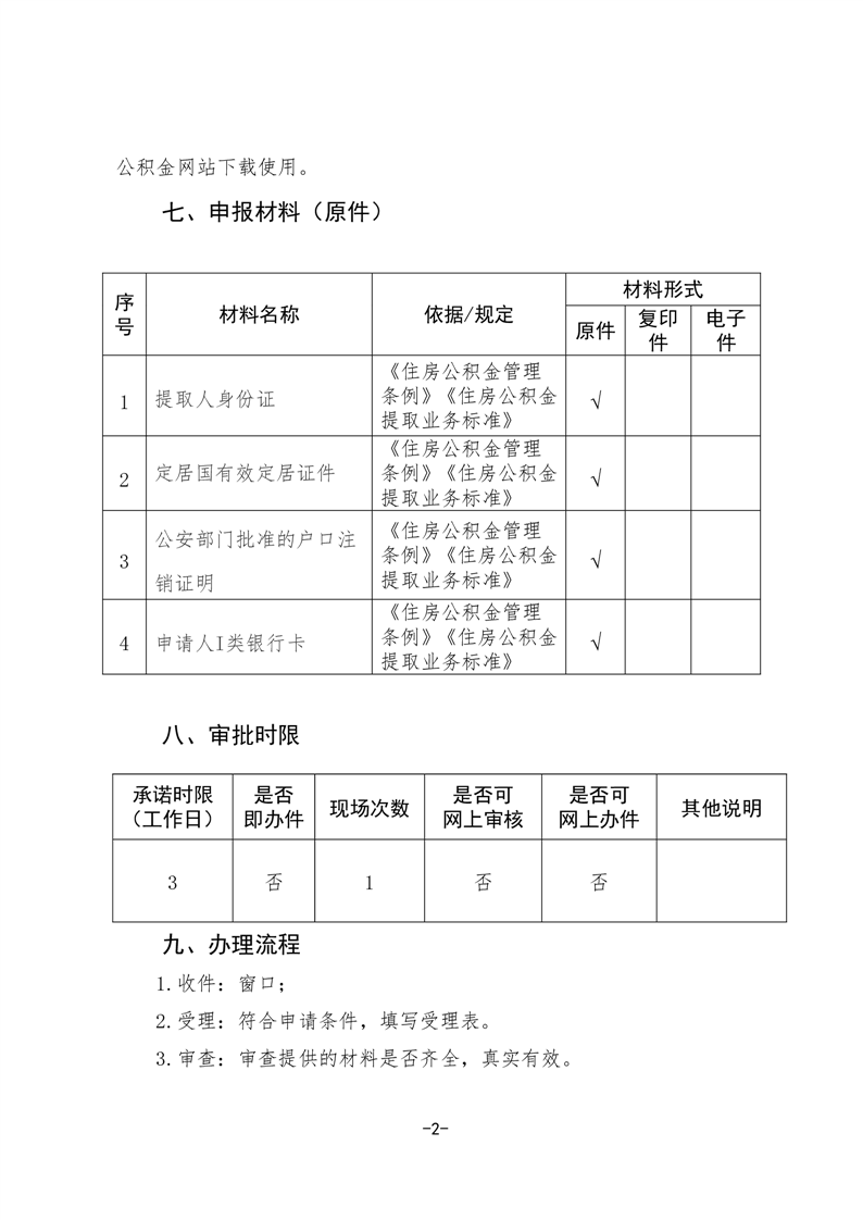
出境定居提取住房公积金
发布日期:2026-04-03 17:03
来源:宿州市住房公积金管理中心
编辑:公积金中心管理员
阅读次数:
字号:
大
中
小
分享到:
打印
智能问答
微博
微信
皖事通下载
公积金
贷款计算器